电子投标保函如何办理
怎么收费:投标保证金金额80万以内都是常规项目,按照担保金额收费
所需资料:招标文件电子版全文,投标公司营业执照扫描件,法定代表人身份证扫描件
出函格式:按照招标文件要求或者按照银行格式出
出函时间:半天,上午提交中午出函,或者中午提交晚上出函
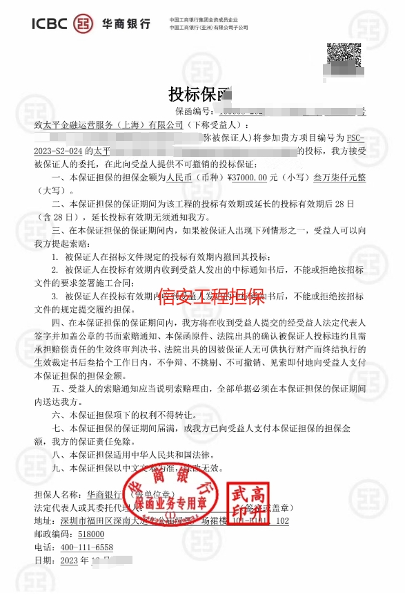
保函是什么样子:保函是个有银行公章的电子pdf文件
怎么查询真伪:保函右上方有二维码,扫描后可以看到保函全文和银行信息
出的什么银行:华商银行

怎么收费:投标保证金金额80万以内都是常规项目,按照担保金额收费
所需资料:招标文件电子版全文,投标公司营业执照扫描件,法定代表人身份证扫描件
出函格式:按照招标文件要求或者按照银行格式出
出函时间:半天,上午提交中午出函,或者中午提交晚上出函
保函是什么样子:保函是个有银行公章的电子pdf文件
怎么查询真伪:保函右上方有二维码,扫描后可以看到保函全文和银行信息
出的什么银行:华商银行
